Hand & Stone

Unifying data and customer segmentation to create dynamic experiences

Project Focus
Tech Advisory and Engineering
Data Intelligence
Marketing Services
Brand and Experience
Launched in 2005, Hand & Stone is a leader in the wellness industry, with more than 600 locations across North America. Their mission is to provide high-quality, personalized massage and facial services for those in pursuit of wellness.

Project overview
Challenge
The wellness leader needed Ragnarok, an Apply Digital company, to enable automation and improve customer experiences with modern digital infrastructure. They wanted to unify their lifecycle communications and gain insight into their customer segments through data.
Solution
Together, we centralized their marketing and MarTech efforts, transforming their approach into a unified, data-driven strategy that delivered a personalized, consistent customer experience.
Technology Partners:


Key Results
Automated, insight-driven, and personalized provider availability communications via email and SMS for all Hand & Stone franchises, with exceptional results for customer engagement.
$ 1.5 M
in annualized revenue2.6 %
lift in bookingsFrom their initial analysis, Ragnarok showed genuine dedication to centralizing our marketing communications. They provided unwavering support, making our vision a reality and delivering truly impressive results. Their team is simply fantastic to work with.
From manual communications to personalized and seamless CX
Challenge
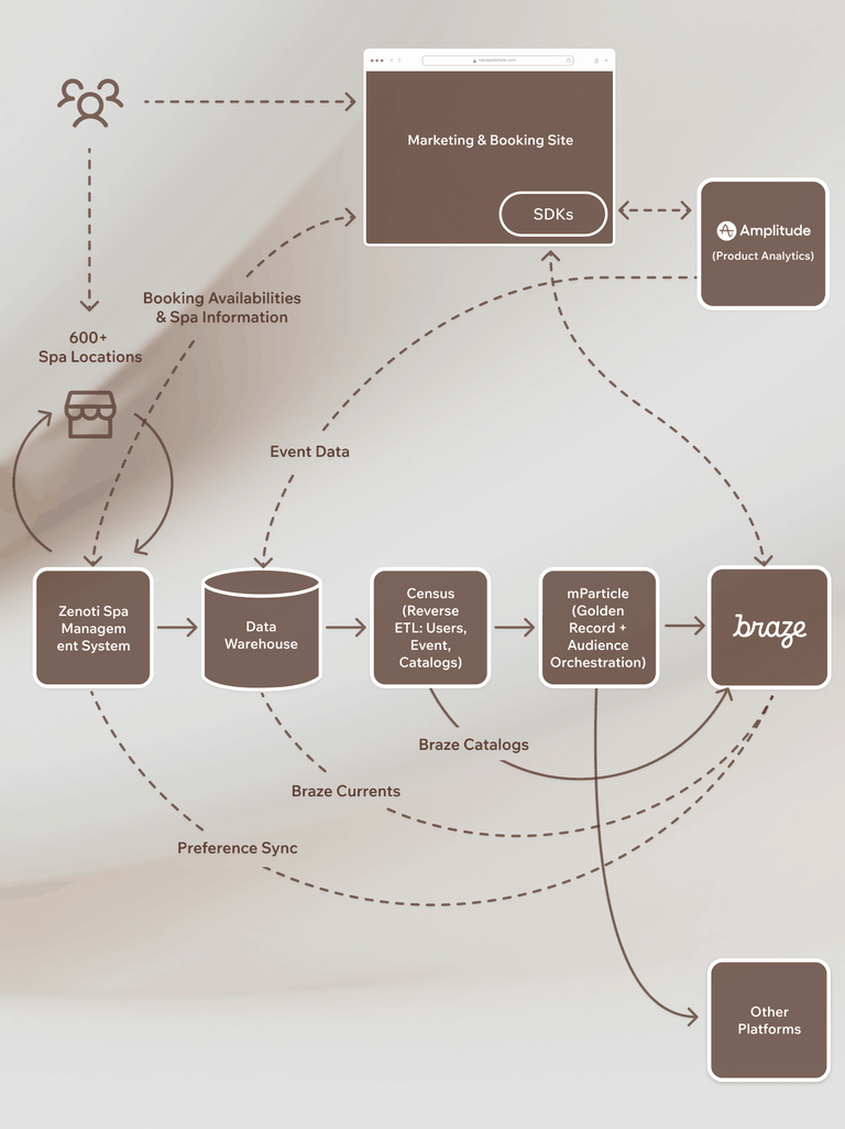
Hand & Stone wanted to improve their customer experience by converting inconsistent, manual communications across its spas to unified brand messages. With over 600 individual spas creating their own messaging, there was a lack of brand consistency, significant manual labor by spa staff, and communications that didn't connect with the customer lifecycle. Hand & Stone wanted to transition to modern, streamlined, and consistent messaging. Achieving this goal meant navigating their franchise model and teams through technical improvements, change management, and organizational alignment.
Success hinged on unifying and clarifying their customer data (CDP) to enable personalized, highly relevant, and segmented experiences that would bring their audience into sharper focus.

Unlocking personalization through customer segmentation and a centralized communication model
Solution
We implemented Braze and combined mParticle features to integrate multiple data sources into a unified system and create personalized availability schedules for staff and services.
This integration enabled us to identify leading service providers, popular services, and client preferred times. We then mapped service provider availability by location.
We also personalized communications by preferred channel, including SMS and email. This creative alignment provides spa owners dynamic campaigns for their end users, which are based upon their preferences, membership status, booking and service history, and available services. Finally, we integrated Census to unify and enrich customer data, and Amplitude to further optimize the user journey, ensuring customers receive highly relevant and personalized interactions.
This evolution transformed Hand & Stone with a unified, data-driven approach, delivering a fully centralized national program — with refreshed design. All spas now benefit from reliable "always-on" campaigns and elevated lifecycle marketing, gaining an incremental edge through personalized customer experiences that truly understand and serve client needs.

Clear internal governance, faster download speeds, higher customer engagement
Results
Their unified communications achieved:
$ 1.5 M
in annualized revenue2.6 %
lift in bookings
Partner with us
Together, we can deliver innovative solutions and drive your digital change journey.
Let's connect
61 %

